Genetik olarak kodlanmış optogenetik efektörler, inhibitörler ve floresan göstergeler sinirbilimde önemli araçlardır. Optogenetik teknikler, ışık kullanılarak sinir devrelerinin hassas şekilde manipülasyonuna olanak sağlar. Bununla birlikte, ışığın zayıflaması, uyarım aralığını kontrol eden uzamsal şekilli ışığın derin beyin bölgelerine iletilmesinde zorluklar yaratır.
MEMS Consulting'e göre yakın zamanda Almanya'daki Max Planck Mikroyapı Fiziği Enstitüsü'nden araştırmacılar, bir dökümhane tarafından üretilen entegre mikroelektrotlara ve nanofotonik devrelere sahip, implante edilebilir bir silikon sinir probu aracılığıyla bu zorluğun üstesinden geldi. Bu sonda, hücresel ani artışlardan tam-ağ yanıtlarına kadar değişen sinirsel aktiviteleri uyarmak için yeterince yüksek güçte tasarlanmış ışın desenleri yayabilir. İn vivo deneylerde, her ikisi de farklı derinliklerdeki nöronları seçici olarak uyarabilen, düşük-diverjanslı ışınlar veya düzlemsel ışık tabakaları yayan sondalar değerlendirildi. Oluşturdukları ani artış tepkilerinin bir karşılaştırması, düşük-diverjanslı prob ile karşılaştırıldığında, ışık tabakası probunun daha düşük ışık yoğunluklarında daha yüksek derecede ateşleme hızı yorgunluğuna neden olabileceğini göstermektedir. Işık levhası probu, sıcaklık artışını 1 derece içinde tutarken, bir fare epilepsi modelinin hipokampüsünde nöbetleri de indükleyebilir. Dalga boyu çoğullayıcılar ve fotodetektörler gibi ek cihazların entegre edilmesi, çok-modal beyin aktivitesi haritalaması için çok-işlevli bir implantı mümkün kılabilir. İlgili araştırma sonuçları dergide yayımlandınpj Biyoalgılama"Entegre desenli fotostimülasyon ve elektrofizyolojik kayıt için implante edilebilir nanofotonik nöral problar" başlığı altında.
Bu yazıda önerilen nanofotonik sinirsel prob sistemi aşağıdaki şekilde gösterilmektedir. Prob pasiftir ve doku ısınma riskini en aza indirmek için çip dışı bir-lazer kaynağı ve kayıt elektroniği kullanır. Her bir prob, eş zamanlı optik stimülasyon ve elektrofizyolojik kayıt için harici bir lazer tarama sistemine ve bir elektrofizyolojik veri toplama devre kartına bağlanır. Nanofotonik sinir sondaları, Advanced Micro Foundry'de derin ultraviyole (DUV) litografi kullanılarak 200-mm çaplı silikon levhalar üzerinde üretildi.

Nanofotonik sinirsel prob sisteminin kavramsal diyagramı
Bu prob, optik dalga kılavuzları için tek bir katman silikon nitrürden (SiN) ve üç katman alüminyum (Al) metal kablolama katmanından oluşur. Biyouyumlu yüzey mikroelektrotları oluşturmak için titanyum nitrür (TiN) kullanılır. Dökümhanenin levha geri taşlama işlemi ve ardından-işleme sonrası cilalama işlemi sayesinde, prob kalınlığı 40 - 60 µm'ye düşürülebilir.

Mikroelektrotlarla Entegre Edilmiş Nöral Problara Genel Bakış
Işın emisyon modelini kişiselleştirme yeteneğini göstermek için araştırmacılar iki farklı ızgaraya sahip sondalar tasarladılar. "Düşük sapmalı (LD) prob" olarak adlandırılan birinci tip prob, tek bir gövdeden düşük sapmalı bir ışın yayar. Bir düşük sapma probunun 16 tek tip ızgarası ve 18 elektrodu vardır. "Işık tabakası (LS) probu" olarak adlandırılan ikinci tip prob, belirli bir derinlikte tam-ağ aralığı optik uyarımı için bir ışık tabakası yayabilir. Bir ışık levhası probunda 4 mm uzunluğunda 4 prob sapı ve 5 ışık levhası yayıcı bulunur. Işık tabakası, 4 prob sapı üzerindeki 8 ızgaralı emitör dizisinin üst üste binen emisyonuyla oluşturulur.

Probların karakterizasyonu
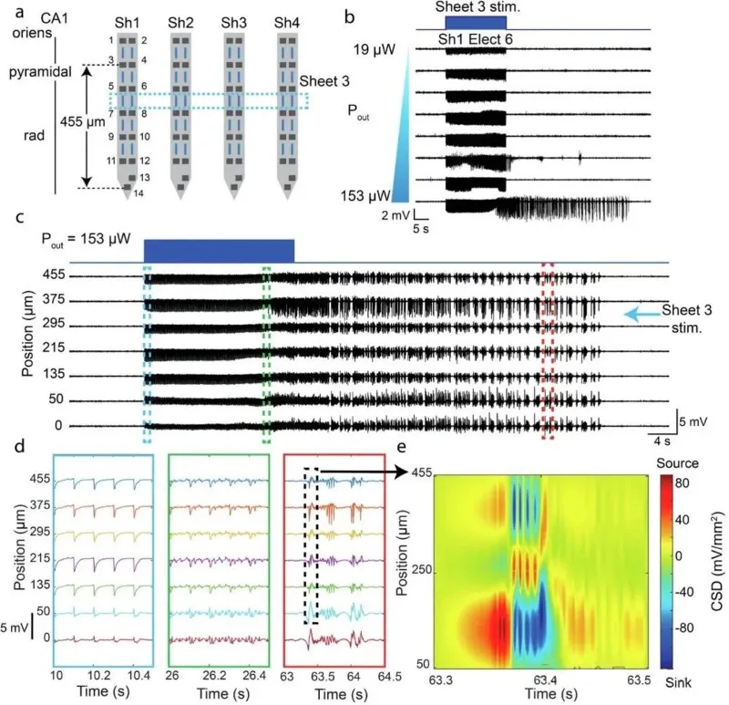
İn vivo deneylerde, hem düşük-diverjanslı prob hem de hafif-tabaka probu, korteksin farklı derinliklerindeki nöronları seçici olarak uyarabilir. Hafif-tabaka sondasının düzlemsel ışın yayılımı daha geniş bir ışın kapsamı sağlayarak dört sonda sapının etrafındaki nöronları uyarır. Ek olarak, düşük-diverjanslı probla karşılaştırıldığında, hafif-tabaka probu, daha güçlü bir ateşleme hızı yorgunluğuyla kanıtlandığı gibi, daha düşük bir çıkış yoğunluğunda daha güçlü bir elektrofizyolojik tepkiye neden olur. Üstelik beklenen sıcaklık artışını aşağıda tutarak epileptik fare modellerinin hipokampüsünde nöbetlere neden olabiliyor.<1 °C.

Uyanık ve kafası sabit farelerde hafif bir{0}}tabaka probu kullanılarak uzaysal olarak seçici optogenetik uyarımın gösterilmesi.
Epileptik fare modelinde, ışık-tabaka probu, optogenetik yoluyla hipokampusun CA1 bölgesinde nöbetlere neden olur.
Araştırmacıların bildiği kadarıyla bu çalışma, nanofotonik nöral sondanın ilk gösterimidir. Yüksek çıkış gücünün ve esnek bir yayıcı tasarımının birleşik avantajları aracılığıyla ışın emisyon modelini özelleştirerek optogenetik uyarıma tam bir-ağ yanıtı sağlar. Bu makalede önerilen ışıklı tabaka probu, tam-ağ aktivitesini, özellikle de epilepsi araştırmalarında nöbet dinamiklerini incelemek için çok işlevli sinirsel probların gelişimini ilerletmek için temel bir yapı taşı olarak hizmet edebilir.
Özetle, araştırmacılar, eş zamanlı olarak elektrofizyolojik kayıtlar ve desenli ışık uyarımı gerçekleştirebilen implante edilebilir nöral problar geliştirmek için dökümhane tarafından sağlanan fotonik entegre devre (PIC) platformunu gösterdiler. Bu probun benzersizliği, farklı doku hacimlerini uyarmak için ışık emisyon modelini özelleştirmek amacıyla entegre nanofotonik teknolojisinden faydalanmasında yatmaktadır. Hücresel ani artış aktivitesini tetiklemek için düşük-diverjanslı ışık ışınları yaymanın yanı sıra, düzlemsel aydınlatma oluşturmak için ışık emisyonunu prob sapı boyunca dağıtan entegre ışık tabakası yayıcı, silikon fotonik nöral probların uygulamasını belirli derinliklerde tam-ağ sorgulamasına kadar genişletebilir. Gelecekte, daha yüksek güç emisyonunu desteklemek ve yaygın ışık dağılımı elde etmek için bu sondaların daha da geliştirilmesi, kemirgenlerde veya daha büyük beyinli hayvanlarda daha büyük beyin bölgelerini uyarmak için kullanılabilir. Araştırmacılar, dökümhane üretimi yoluyla, çok modlu sinir uyarımı ve kaydına yönelik yeni nesil çok işlevli sinir implantlarının, bu teknolojinin sinir bilimi topluluğuna yaygın şekilde yayılması için- seri olarak üretilebileceğini umuyor.
Kağıt bağlantısı:
https://www.nature.com/articles/s44328-025-00024-3






